1月26日,黄金白银走出“史诗级”行情,铂金和钯金也强势上涨,还有多个有色金属品种上涨,金属价格狂飙之下,A股市场贵金属板块领涨,国内期货市场相关品种价格也大涨。
不过,黄金与白银在刷新历史高点后大幅回调。现货白银一度上涨14%,达117美元/盎司,随后跳水并抹去全部日内涨幅,收报约103.7美元/盎司。现货黄金一度上涨2.5%,达5110美元/盎司,随后回落,一度向下跌破5000美元/盎司。
1月27日,国内品牌金饰价格同步上调,多家品牌金饰价格直逼1600元。

周大福、潮宏基足金饰品均报价1585元/克,单日上涨7元/克;六福珠宝足金饰品报1583元/克,单日上涨7元/克;周六福足金饰品报1580元/克,单日上涨7元/克;周生生足金饰品报1577元/克,单日上涨3元/克。



据悉,这是全市场唯一一只主要投资于白银期货的基金产品。全年来看,白银涨幅已经明显超过黄金涨幅,这也让众多网友“纷纷上车白银”,消息一出,有网友称“刚跨一只脚,就关门了?”“有人大腿都拍肿了”。
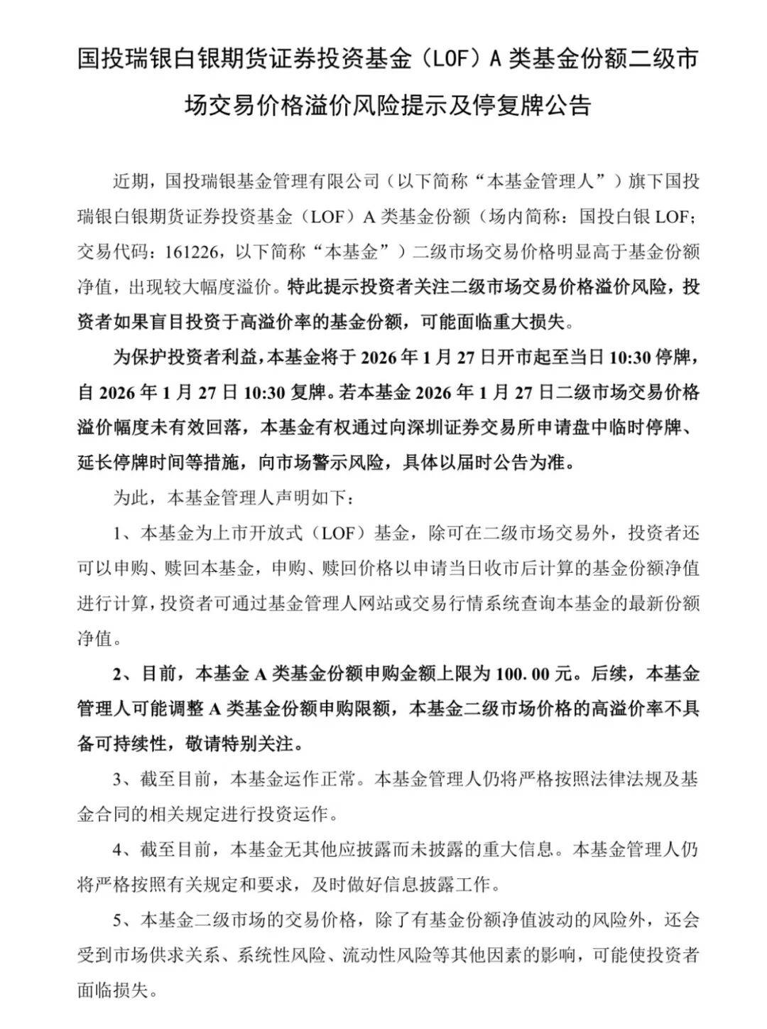
今年已密集发布16次溢价风险提示
2026年开年不足一个月,国投白银LOF已密集发布16次溢价风险提示,其中多次同时公告停复牌事项。
22日,国投白银LOF发布公告称,该基金21日收盘价明显高于基金份额净值,投资者如果盲目投资于高溢价率的基金份额,可能面临重大损失。国投白银LOF于2026年1月22日开市起停牌至收市。
在经历全日停牌后,23日国投白银LOF又从开市起停牌1小时。截至23日收盘,国投白银LOF场内收盘价为3.875元,跌1.15%,全天成交额超44亿元,换手率超31%。
白银历史性突破100美元
在黄金历史性地站上5000美元/盎司的同时,白银以更猛烈的涨势创造着新高。1月26日早间,国际白银现货价格首次站上100美元/盎司,最高时已接近110美元。