
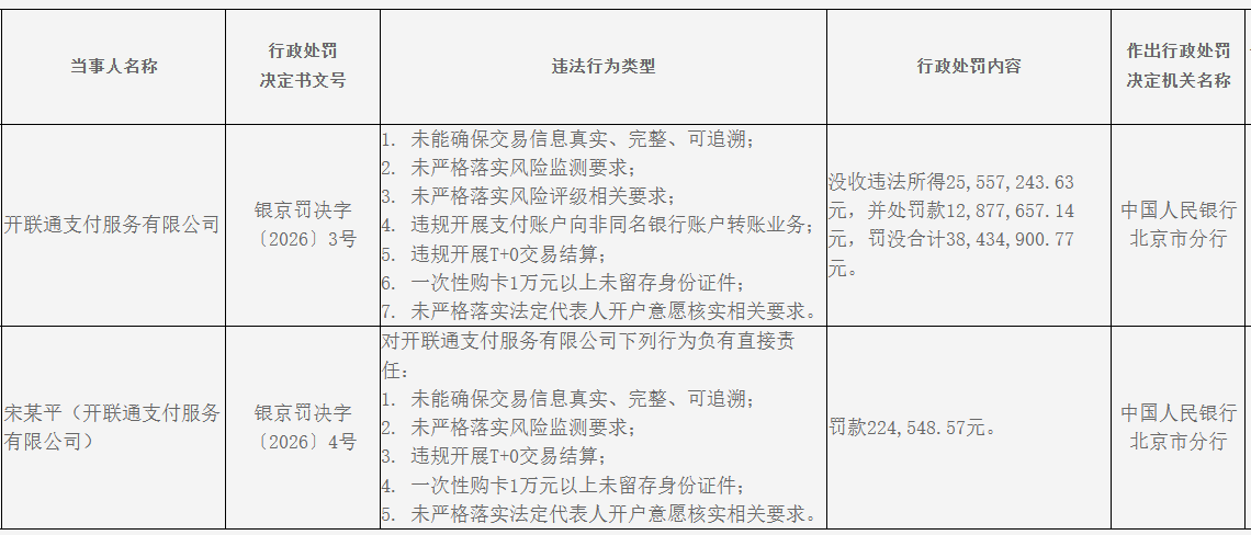
1月21日,中国人民银行北京市分行发布的行政处罚决定信息显示,开联通支付服务有限公司(以下简称“开联通支付”)存在未能确保交易信息真实、完整、可追溯;未严格落实风险监测要求;未严格落实风险评级相关要求;违规开展支付账户向非同名银行账户转账业务;违规开展“T+0”交易结算;一次性购卡1万元以上未留存身份证件;未严格落实法定代表人开户意愿核实相关要求等违法行为,被没收违法所得2555.72万元,并被处罚款1287.77万元,罚没合计3843.49万元。相关责任人宋某平被罚款22.45万元。

1月6日,开联通支付发布系统故障升级维护告知书称,在系统日常维护中,发现系统突发故障,该故障导致持卡人无法刷卡消费,商户无法按期结算。
此前,开联通支付也曾多次被罚。2025年2月,中国人民银行北京市分行行政处罚信息公示显示,开联通支付因三项违法行为类型,被处罚款118.85万元。违法行为类型如下:与身份不明的客户进行交易;未按规定履行客户身份识别义务;未按规定报送大额交易报告或者可疑交易报告。同时,时任公司总经理徐某祺被处罚款10.83万元。
此外,国家企业信用信息公示系统显示,开联通支付于2025年4月7日被北京市朝阳区市场监督管理局列入经营异常名录,原因为通过登记的住所或经营场所无法联系。
持有开联通支付90%股权的微科睿思在线(北京)科技有限公司因“通过登记的住所或者经营场所无法联系”也曾被北京市朝阳区市场监督管理局列入经营异常名录。
开联通支付目前还面临牌照续期问题。2021年,开联通支付完成支付牌照的第二轮续展,牌照有效期延至2026年5月。
上一篇:工商银行获得发明专利授权:“字符识别方法、装置、设备和介质”
下一篇:没有了