为方便服刑人员亲属汇款,根据监狱管理相关规定,现将服刑人员亲属线上汇款相关规定告知如下:
●确定汇款亲属名单
根据相关规定,我狱对服刑人员汇款进行审核,实行服刑人员汇款白名单制度。
1.每名服刑人员最多可设置三个近亲属对其进行汇款(2026年2月底之前暂时可设置一个)。亲属通过接听服刑人员亲情电话、现场会见、书信等方式主动告知服刑人员线上汇款相关信息,经服刑人员个人申请,监狱审核无误后,确定汇款亲属白名单。
2.汇款白名单人员:服刑人员近亲属。近亲属的范畴包含配偶、父母、子女、兄弟姐妹、祖父母、外祖父母、孙子女、外孙子女。
3.账户要求:白名单亲属通过“智慧监狱”平台小程序,联动开通工商银行电子钱包功能,为其绑定的服刑人员进行线上汇款。服刑人员每月可接受线上汇款限额为500元。
●绑定汇款流程
●电子钱包开通流程

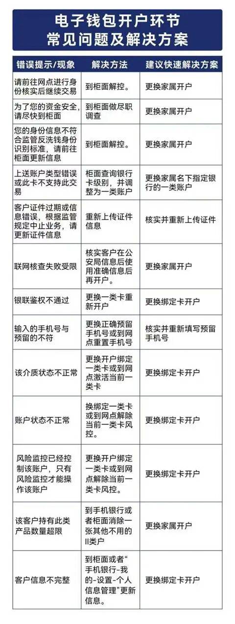
●电子钱包开通常见问题及解决

●业务咨询(周一至周五9:00至16:00)
亲属开通电子钱包过程中,如需业务咨询与银行联系:
(一到六监区联系人)
(其他监区联系人):
●注意事项
1.监狱工作人员不会以任何形式要求罪犯亲属将钱款转入监狱工作人员的个人账户,谨防诈骗行为!!!
2.《中华人民共和国监狱法》第四十九条规定“罪犯收受物品和钱款,应当经监狱批准、检查”。罪犯狱内个人账户是其在监狱的唯一账户,您只能向您在监狱服刑的亲属汇款,向其他罪犯账户汇款不符合监狱管理规定,一旦出现此类情况,监狱将依法进行处理。
3.亲属通过绑定的电子钱包进行汇款,暂不支持支付宝、微信网上汇款。服刑人员全年接收各类汇款总数不超过6000元,超出限额将导致汇款失败。
4、线上汇款到账快,无手续费。为确保钱款及时到账,请尽量使用线上汇款方式。