首页
基金资讯
基金精选
行情走势
投研分析
市场解读
理财课堂
登录
注册
首页
投研分析
正文
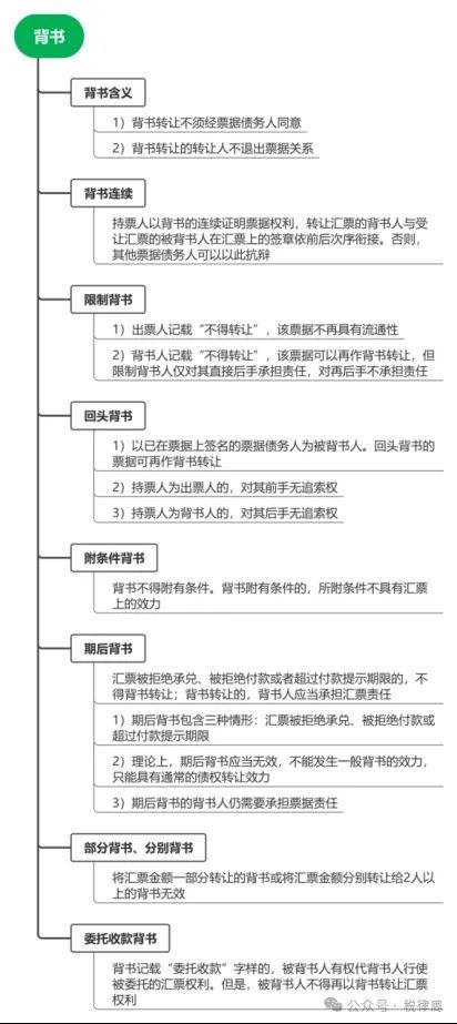
承兑汇票背书的几种情况?
创始人
2026-01-24 06:21:39
0
次
问: 承兑汇票背书的几种情况?
答:法律依据:《票据法》第二章汇票第二节背书
第二节
情况
汇票
承兑汇票
票据法
法律依据
上一篇:
丘北新鑫农贸市场管理有限公司成立,注册资本1000万人民币
下一篇:
特朗普起诉美最大银行:索赔至少50亿
相关内容
我国1.43亿人持有理财产...
来源:@每日经济新闻微博 ...
2026-01-24 07:47:58
美股三大指数收盘涨跌不一 ...
人民财讯1月24日电,当地时间1月23日,美股三大指数收盘涨跌不一...
2026-01-24 07:47:52
从2025年“成绩单”看嘉...
(来源:嘉兴日报)转自:嘉兴日报 编者按:“十五五”规划开局之年...
2026-01-24 07:47:46
嘉兴市第九届人民代表大会第...
(来源:嘉兴日报)转自:嘉兴日报 嘉兴市第九届人民代表大会第六...
2026-01-24 07:47:40
今夜亚洲杯决赛决战日本队!...
今天23时,U23亚洲杯决赛即将进行。 ...
2026-01-24 07:43:16
人社部部长王晓萍:抓好就业...
抓好就业这个民生头等大事(权威访谈·开局“十五五”)——访人力资源...
2026-01-24 07:43:09
“粉丝”制售不法视频被查 ...
随着互联网技术的飞速发展和社交平台的广泛应用,越来越多的人在网络上...
2026-01-24 07:43:04
日本众议院改选,高市早苗作...
羊城晚报周末特约主笔 谢不明1月23日,日本国会2026年常例会的...
2026-01-24 07:43:00
东风股份聘任47岁李旸为副...
1月24日,东风股份公告,聘任李旸先生为公司副总经理。资料显示,李...
2026-01-24 07:42:54
热门资讯
华宝新能:2025年前三季度中...
证券之星消息,华宝新能(301327)01月23日在投资者关系平台上答复投资者关心的问题。 投资者提...
长城信息取得银行卡高效消磁技术...
国家知识产权局信息显示,长城信息股份有限公司取得一项名为“一种消磁模块、银行卡消磁装置及消磁方法”的...
特朗普起诉美最大银行:索赔至少...
央视记者当地时间1月22日获悉,美国总统特朗普对美国最大银行摩根大通集团及其首席执行官杰米·戴蒙发起...
承兑汇票背书的几种情况?
问: 承兑汇票背书的几种情况? 答:法律依据:《票据法》第二章汇票第二节背书
丘北新鑫农贸市场管理有限公司成...
天眼查显示,近日,丘北新鑫农贸市场管理有限公司成立,法定代表人为毛士博,注册资本1000万人民币,由...
江苏皓博生物医药有限公司成立,...
天眼查显示,近日,江苏皓博生物医药有限公司成立,法定代表人为肖立皓,注册资本20000万人民币,由江...
纽约期银突破100美元/盎司,...
每经AI快讯,1月23日,纽约期银突破100美元/盎司,创历史新高,日内涨3.76%。 每日经济新闻
在岸人民币兑美元(CNY)北京...
在岸人民币兑美元(CNY)北京时间03:00收报6.9630元,较周四夜盘收盘涨42点。成交量431...
特朗普连发警告,伊朗:手指已扣...
▲“亚伯拉罕·林肯”号航母。资料图,摄于2019年 美国总统特朗普1月22日表示,一支美国海军“...
男子连续15年为妻女购买黄金,...
1月21日,今年41岁,家在湖南长沙、现在娄底工作的王(化姓)先生向潇湘晨报记者透露,自己从2011...