红星资本局2月2日消息,水贝又一金店陷入“兑付危机”。
近日,有投资者在社交平台反馈,一家线上黄金平台“云点当”出现了兑付异常的情况,金料和余额无法提现。
一名投资者向红星资本局表示,目前“云点当”微信小程序已无法打开。另一名投资者表示,自己还有约4000元资金在“云点当”账户中无法提现。
关于兑付异常,“云点当”于2月1日在其官网发布了一则公告称,“受行业恐慌影响,最近遭3波严重挤兑”,并向用户提供了“延期兑付”、“折价兑付”等 三种兑付方案。
受行业恐慌影响遭严重挤兑
“云点当” 提供 三种兑付 方案
天眼查App显示,“云点当”的关联主体为深圳市云点当网络科技有限公司,成立于2024年,工商注册地址显示其位于罗湖水贝社区。
2月2日,投资者陈女士(化名)向红星资本局表示,她于2025年12月注册成为“云点当”用户,随后在其线上平台出售了部分黄金,当时出售的款项并未提现。此前,杰我睿出现兑付困难的现象,陈女士担心会出现恐慌性挤兑,随即将“云点当”账户中的资金提现。截至目前,“云点当”微信小程序已经无法打开。
另一名投资者王女士(化名)也对红星资本局表示,自己还有约4000元在“云点当”账户中无法提现。
红星资本局注意到,“云点当”于2月1日在其官网发布了一则公告称,“受行业恐慌影响,最近遭3波严重挤兑”,并向用户提供了三个兑付方案:“一是不分金额大小,分6月付,100%(兑付),每月5号前付1/6;二是不区分金额大小,一次性付,40%(兑付),3个工作日内付清;三是不参加挤兑,等一两个月后,云点当恢复正常,随时100%兑付(不用签任何协议)。”

图片由受访者提供
“云点当”称,每天将设定兑付额度,将优先转账已签订《和解协议》的提现。红星资本局注意到,上述公告中贴出一张二维码,用户可以扫码签约电子版《和解协议》。
投资者王女士表示,自己不同意上述兑付方案,因此没有签字。还有部分用户在社交平台表示,不想接受兑付40%的方案,也担心6个月时间太长出现变化,仍想等一等再做决定。
2月2日,红星资本局致电上述公告中的6位“云点当”兑付协调负责人,所有号码均处于无法接通状态。
多个黄金平台的小程序被暂停服务
水贝类期货交易风险暴露
事实上,在杰我睿平台出现兑付危机后,“云点当”“融通金”“宝妈买金”等同类平台的小程序被相继暂停。
其中“云点当”显示为“违规暂停”,涉嫌“存在欺诈行为”;“融通金”被暂停的理由则是所选类目与小程序运营内容不符合。

据界面新闻报道,云点当部分交易模式与杰我睿类似。
云点当方面曾介绍,约价回收,是与云点当针对当前的金价进行约定交易。例如提交订单时金价是600元/克,无论金价涨跌,云点当收到黄金后,即按600元/克进行结算。双方须遵守约定,自负盈亏。
同时,有相关教程视频显示,平台支持线上空约,即用户可以在平台上购买虚拟黄金后,直接结算回收订单。并且,只需要缴纳一定比例的保证金,即可进行杠杆操作,30元保证金即可预订779元的订单,杠杆率约26倍。
预定价模式以及空买空卖模式在水贝泛滥。
此前,水贝金店杰我睿出现“兑付危机”。有消息称,杰我睿平台暴雷或源于其“黄金预定价交易”。这并非真实的黄金交易,投资者支付的定金并未用于购买实物黄金,而是参与高杠杆的“买涨买跌” 。如果金价产生剧烈波动,投资者就会面临爆仓风险,产生巨额亏损。
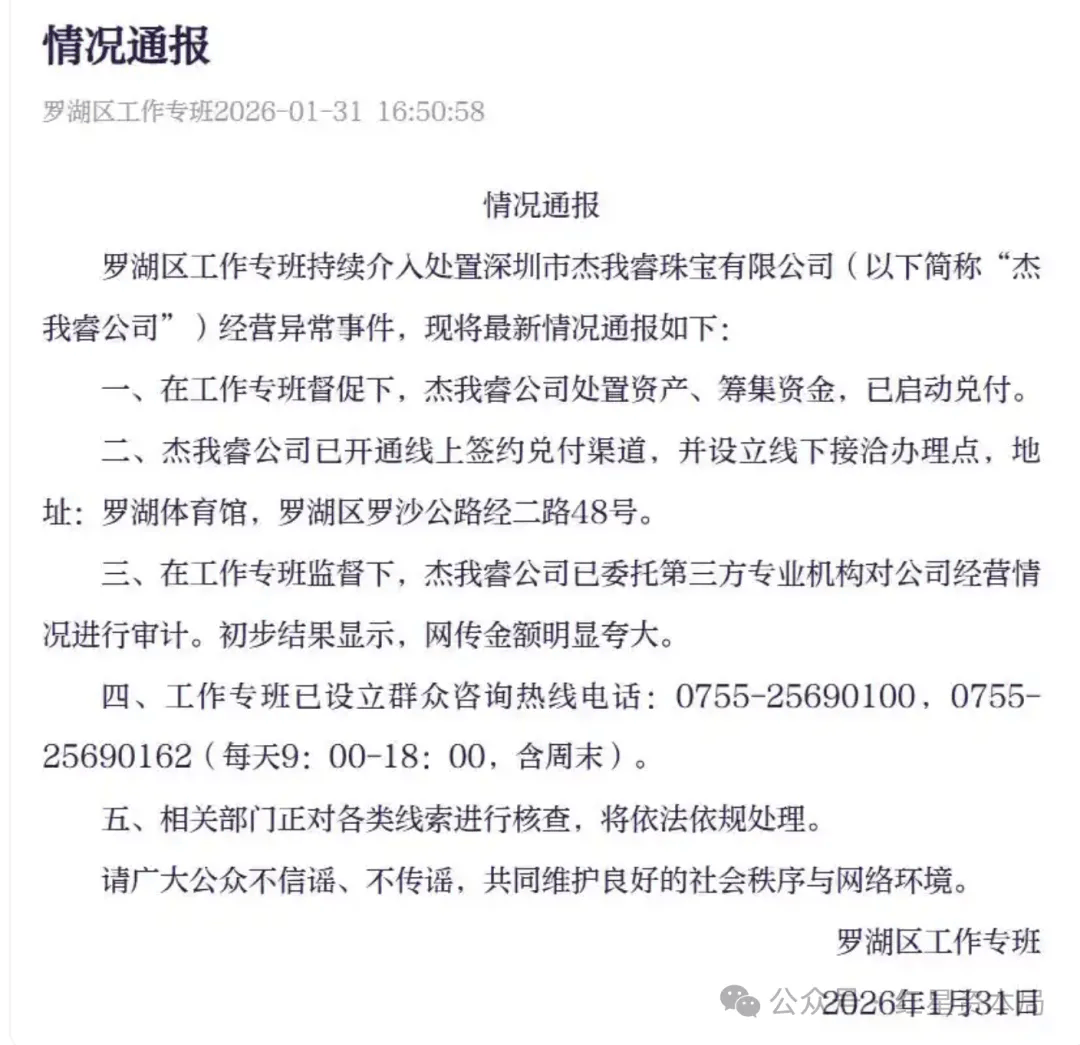
1月31日,深圳罗湖区工作专班发布情况通报,通报显示,在工作专班督促下,杰我睿公司处置资产、筹集资金,已启动兑付。在工作专班监督下,杰我睿公司已委托第三方专业机构对公司经营情况进行审计。初步结果显示,网传金额明显夸大。

(本文不构成任何投资建议,据此操作风险自担)
记者 强亚铣