杰我睿最新消息!
据深圳新闻网,1月31日,罗湖区工作专班发布情况通报称,在工作专班督促下,杰我睿公司处置资产、筹集资金,已启动兑付。
通报称,杰我睿公司已开通线上签约兑付渠道,并设立线下接洽办理点。在工作专班监督下,杰我睿公司已委托第三方专业机构对公司经营情况进行审计。初步结果显示,网传金额明显夸大。相关部门正对各类线索进行核查,将依法依规处理。
此外,罗湖区工作专班再次强调,请广大公众不信谣、不传谣,共同维护良好的社会秩序与网络环境。

此前相关报道:
据第一财经,近日杰我睿名下的“杰我睿珠宝”及多个关联的线上平台“龙冶金”“金城金世界”均出现了兑付困难,波及众多投资者。
企查查信息显示,杰我睿成立于2014年,主营业务为有色金属及矿石批发。该公司原为水贝地区黄金原料交易商,从上游供货方采购、回收黄金原料,向下游小商户供货。近年来,杰我睿业务逐步转向贵金属零售,并向散户开放黄金预定价交易,也因此扩大了风险敞口。
多名投资者称,自2026年1月20日起,杰我睿线上平台就已无法正常提现。自2026年1月21日起,平台将每日提现额度限制为500元人民币与1克黄金,至今仍无法提取任何资金。
据红星新闻,有用户介绍称,杰我睿预定价最低时,仅需20余元,就可锁定一克黄金,杠杆高达40倍左右。而同期上海黄金交易所黄金合约保证金比例约为14%,期货公司还要额外加收2%—5%的手续费,同样锁定一克黄金所需保证金至少需要144元。
另外,杰我睿在平台停止正常兑付前的1月17日还推出了优惠活动,声称1月24日举行“一年一次免工费活动”,吸引了大量用户提前寄送黄金或充值购买黄金。杰我睿相关交易平台关闭前,还曾显示有5万多名用户排队等待打款。
1月28日,“罗湖发布”官微发布情况通报称,近日,工作掌握辖区企业深圳市杰我睿珠宝有限公司经营异常,引发关注。罗湖区高度重视,第一时间组建工作专班介入,督促企业履行主体责任。目前,杰我睿负责人及相关核心管理人员均在岗,积极开展与投资人沟通、资产梳理和兑付等工作。针对投资人反映的诉求,工作专班正在核查中。
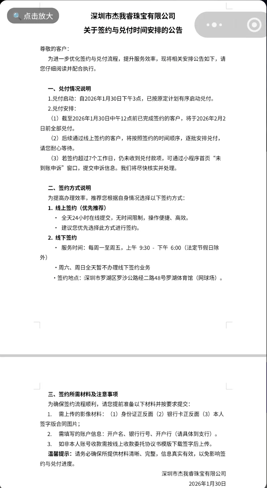
近期,有投资者在社交平台上晒出杰我睿关于签约与兑付时间安排的公告。公告称,自2026年1月30日下午3点,已按原定计划有序启动兑付。兑付安排:截至2026年1月30日中午12点前已完成签约的客户,将于2026年2月2日前全部兑付。后续通过线上签约的客户,将按照签约的时间顺序,逐批安排兑付。

来源:中国基金报
编辑:赵文琪责编:高薇 主编:王潇 监制:闫继伟