北京时间28日早盘,
现货黄金大幅拉涨,
盘中首次站上5200美元,
再创历史新高。

周二(1月27日)纽约尾盘,现货黄金涨3.4%,报5180.23美元/盎司,创收盘新高,盘中最高触及5190美元。
国内黄金饰品价格对比显示,多家黄金珠宝品牌当日公布的境内足金首饰价格大幅上调,周生生报价1614元/克,周大福报价1618元/克,老凤祥报价1620元/克,老庙黄金报价1612元/克。
消息面上,28日起国内两大金银主题LOF暂停相关申购业务。
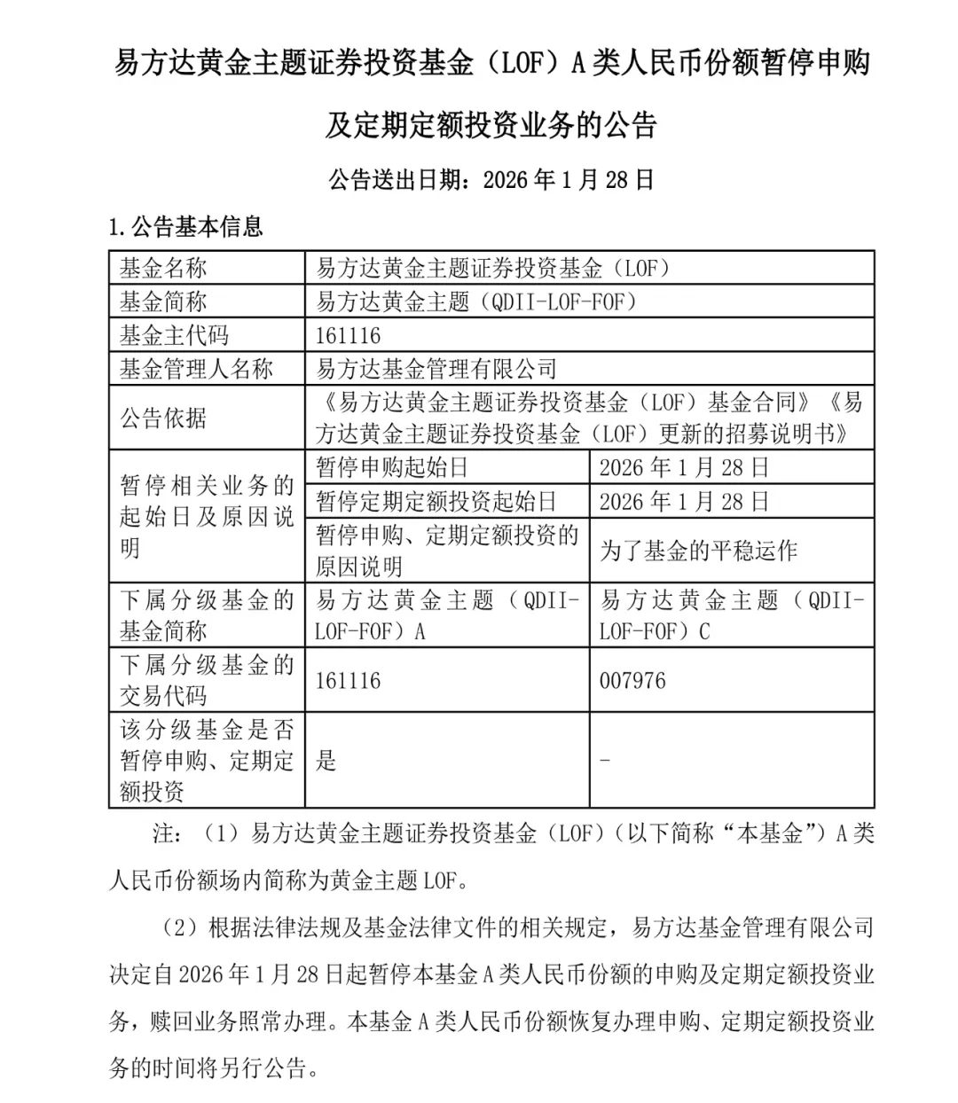
1月27日晚间,易方达黄金主题LOF发布公告称,易方达基金决定自1月28日起暂停本基金A类份额的申购及定期定额投资业务,赎回业务照常办理。基金A类份额恢复办理申购、定期定额投资业务的时间将另行公告。

稍早前,国投瑞银基金管理有限公司也发布公告称,将于1月28日起暂停旗下国投白银LOF的A类与C类基金的申购及定投业务。
展望后市,花旗发布最新年度商品展望报告称,黄金已从“成本定价”转向由财富再配置与供给刚性决定,在牛市情景下或上探6000美元/盎司。德意志银行认为,美元走弱、供需结构性失衡以及地缘政治风险将大概率在今年推升黄金涨至6000美元/盎司。
银河期货认为,预计黄金在“去信任化”与全球秩序重构的长期宏观趋势下,表现仍将相对稳健,但白银已再度进入“高位高波”的敏感阶段,操作上需高度谨慎,核心应以保护利润和控制风险为首要原则。除了地缘政治,另外提示关注本周四凌晨美联储会议、月底美国政府是否再度停摆等事件。
正信期货研究院表示,近期贵金属已有较大涨幅,短期内市场波动性较大,可观望或急跌轻仓试多,中长期以持多为主,关注金银比上涨修复机会。
来源 央视财经 中新经纬 界面新闻
校对 林芷悠
编辑 苏洋 张渝浚
点
点
鼓励小编继续搬砖
上一篇:四川黄金录得10天7板