蓝鲸新闻1月27日讯,近日,上海金融监管局发布了多张罚单,剑指交通银行股份有限公司上海市分行及其相关责任人。
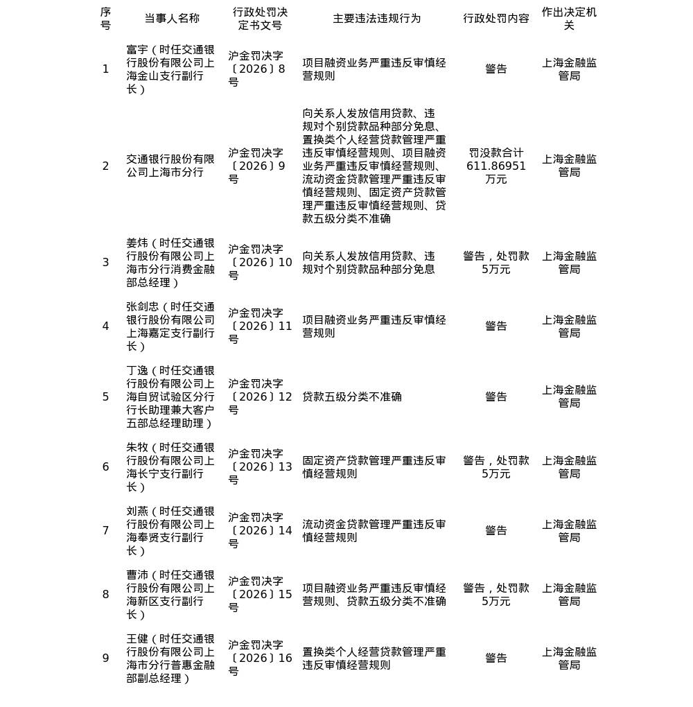
罚单显示,交通银行股份有限公司上海市分行的主要违法违规事实(案由)为:向关系人发放信用贷款、违规对个别贷款品种部分免息、置换类个人经营贷款管理严重违反审慎经营规则、项目融资业务严重违反审慎经营规则、流动资金贷款管理严重违反审慎经营规则、固定资产贷款管理严重违反审慎经营规则、贷款五级分类不准确。
针对上述违法违规行为,上海金融监管局对交通银行股份有限公司上海市分行罚没款合计611.86951万元。
此外,上海金山支行副行长富宇、上海嘉定分行副行长张剑忠、上海自贸试验区分行行长助理兼大客户五部总经理助理丁逸、上海奉贤支行副行长刘燕、上海市分行普惠金融部副总经理王健,分别被警告;上海市分行消费金融部总经理姜炜被警告并处罚款5万元;上海长宁支行副行长朱牧被警告并处罚款5万元;上海新区支行副行长曹沛被警告并处罚款5万元。

上一篇:银行板块获政策加持,或筑底反弹
下一篇:没有了