北京时间1月31日凌晨,恐慌性抛售席卷全球贵金属市场。
现货黄金日内跌幅扩大至12.41%,从5400美元/盎司跌至4709.68美元/盎司。现货白银日内跌幅扩大至34.67%,从110美元/盎司上方一路跌至75.38美元/盎司。


美股全线下跌,纳指跌1.22%,道指跌超1%,标普500跌0.92%。

30日,美国总统特朗普提名美联储前理事凯文·沃什为下任美联储主席。
沃什2006年加入美联储,是当时最年轻的美联储理事。在美联储任职期间,沃什持鹰派货币政策立场,但近年转向支持特朗普的关税政策及加快降息立场。该消息发布后,市场迅速聚焦其货币政策取向及美联储独立性问题。市场普遍认为,美联储未来一年降息幅度大致集中在50个基点至100个基点之间。
中金公司分析指出,由于美联储政策与美国经济尚未出现拐点,因此黄金牛市可能并未结束。但在黄金价格已经脱离基本面指标与模型拟合后,市场波动或明显增大,具体点位预测难度较高,建议淡化黄金价格点位预测,更关注资产趋势改变时点。
中金公司预期在2026年初,由于美国通胀持续上行,美国增长边际改善,美联储可能放缓宽松节奏,或对黄金表现形成阶段性压制。但是再往前看,随着2026年5月新的美联储主席就职,2026下半年美国通胀迎来下行拐点,美联储可能再次加速降息,为黄金继续上涨提供新的支持。因此未来黄金牛市可能不是单边行情,而会跟随美联储政策与美国经济动向出现波动。“上述逻辑同样适用于白银等商品。由于白银的市场规模更小,流动性相对更低,价格波动幅度可能会大于黄金。”
事关个人黄金积存业务
工行、建行同日发布公告
中国工商银行、中国建设银行昨日(1月30日)相继发布公告,对个人黄金积存业务的相关规则进行调整。
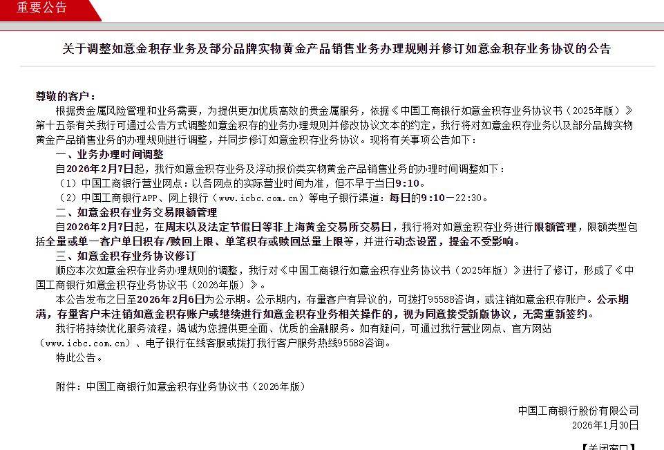
工商银行发布关于调整如意金积存业务及部分品牌实物黄金产品销售业务办理规则并修订如意金积存业务协议的公告。自2026年2月7日起,在周末以及法定节假日等非上海黄金交易所交易日,工商银行将对如意金积存业务进行限额管理,限额类型包括全量或单一客户单日积存/赎回上限、单笔积存或赎回总量上限等,并进行动态设置,提金不受影响。

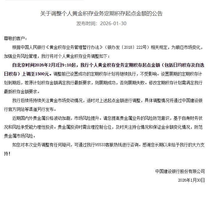
建设银行发布关于调整个人黄金积存业务定期积存起点金额的公告,自北京时间2026年2月2日9:10起,建设银行个人黄金积存业务定期积存起点金额(包括日均积存及自选日积存)上调至1500元。调整前已设置成功的定期积存计划将继续执行,不受影响。设置展期的定期积存计划到期后,若原计划积存金额满足建设银行最新要求,则展期成功,否则展期失败。修改定期积存计划需满足建设银行最新积存金额要求。后续将持续关注黄金市场变动情况,适时对上述起点金额进行调整。

综合自每日经济新闻、公开资料、证券时报、澎湃新闻、齐鲁晚报、央视财经等