继此前国投白银LOF宣布将暂停申购业务后,易方达黄金主题LOF昨日晚间也宣布于今日起,暂停相关产品申购。
易方达黄金主题LOF:1月28日起暂停A类人民币份额申购及定期定额投资业务

1月27日,易方达黄金主题LOF公告,1月28日起暂停A类人民币份额申购及定期定额投资业务。
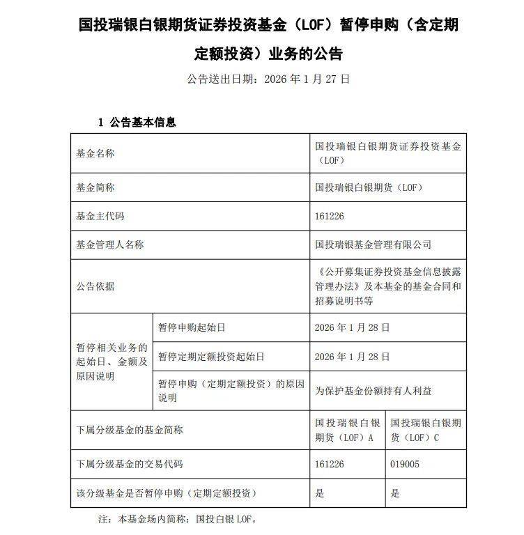
国投白银LOF:将于1月28日起暂停申购(含定期定额投资)业务

1月26日,国投白银LOF公告,将于1月28日起暂停申购(含定期定额投资)业务。
国投白银LOF:将于1月28日开市起至当日10:30停牌

另外,1月27日,国投白银LOF公告,本基金将于2026年1月28日开市起至当日10:30停牌,自2026年1月28日10:30复牌。若本基金2026年1月28日二级市场交易价格溢价幅度未有效回落,本基金有权通过向深圳证券交易所申请盘中临时停牌、延长停牌时间等措施,向市场警示风险,具体以届时公告为准。
北京时间1月28日,现货黄金、白银开盘下跌。其中,伦敦金现先后跌破5180美元/盎司、5170美元/盎司、5160美元/盎司关口,伦敦银现则下探至110美元/盎司附近。
与今日开盘截然不同,隔夜的贵金属市场“涨”声一片。伦敦金现再创历史新高,盘中最高升破5190美元/盎司;伦敦银现则单日大涨逾7%。
消息面上,特朗普释放美元贬值信号支持隔夜贵金属价格走强。当被问及是否希望看到美元进一步贬值时,特朗普称美元可能像“溜溜球”一样上下摆动。
面对未现明显刹车迹象的贵金属市场,商品交易所开始行动。芝加哥商品交易所(CME)当地时间27日发布通知,对部分白银、铂金和钯金合约的(Outright Rates)参数进行调整。文件显示,部分白银合约的新保证金比例高于此前水平,约为名义价值的11%。新标准将于当地时间1月28日收盘后生效。
与此同时,越来越多分析师开始关注风险预警。摩根大通前首席策略师、全球研究联席主管Marko Kolanovic认为,银价此番大幅上涨并非由基本面驱动,其涨幅主要源于投机行为,并称这轮涨势是“模因交易者(meme traders)试图主导市场的结果”。Kolanovic预计,2026年晚些时候,白银价格或跌至当前水平的约一半。
【免责声明】本文仅代表作者本人观点,与和讯网无关。和讯网站对文中陈述、观点判断保持中立,不对所包含内容的准确性、可靠性或完整性提供任何明示或暗示的保证。请读者仅作参考,并请自行承担全部责任。邮箱:news_center@staff.hexun.com